邓雪萍,女,信阳师范公司best365英国体育在线基础理论教研室教师,主要从事美术史教学与公共艺术教育工作。
编著出版《西方美术史学史与方法论研究前沿》教材;发表专业学术论文二十余篇;主持“基于地方公费师范生教育的中国美术史课程教学改革探索”等4项教改项目。获信阳师范公司第三届董事长教学质量奖;河南省“优秀教师”荣誉称号;河南省教育厅“优秀辅导奖”;河南省教师教学技能竞赛二等奖;河南省本科高校教师课堂教学创新大赛一等奖,主讲课程《中国美术史》被认定为河南省第三批一流本科课程。
中国美术史是一门既具有历史学的人文性质,在具体的研究过程中又要关照到美术学的一般特征与研究方法的历史学与美术学的交叉学科,且在美术学科体系中是基础性的学科,是高等院校美术学专业必修课程。课程以中国美术发展的阶段性为经,以各美术门类在同一时期的演进为纬,按照朝代演变的历史逻辑,系统地阐述从原始社会到现当代中国美术各门类的发展特点与成就,透析各个时代中国重要的美术现象、美术流派、美术家和美术作品。
中国美术史的学习旨在提高学习者的文化修养,认识美术史的本质及其在一定历史条件下的主要社会功能和演变规律,以利于进行有效的创造性探索,使美术、设计成为真正的艺术创作。掌握美术发展规律,可以“以史为鉴”,从美术史中吸取经验教训,用于指导今天的美术实践。在掌握民族审美历史的基础上,体会中华民族自古以来所具有的开放胸怀,创造精神和文化自信。
在《中国美术史》课程的教学设计上,坚持以学习者为中心基本思路。在过程中主要贯彻了以下三个方面的思路和做法:
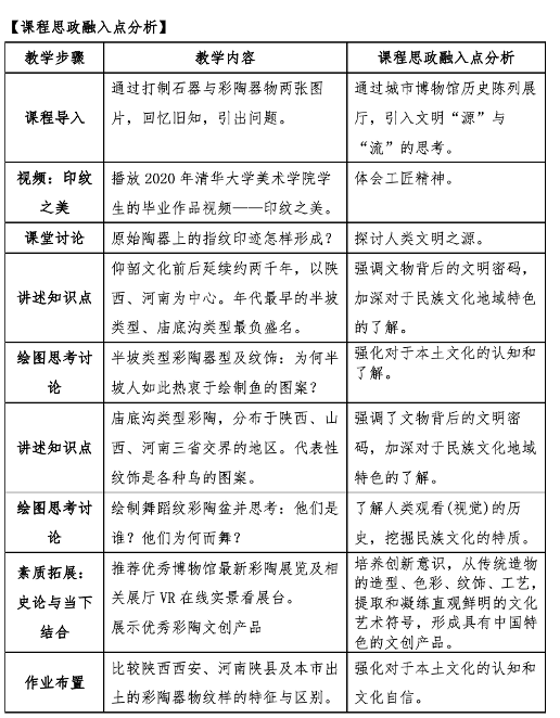
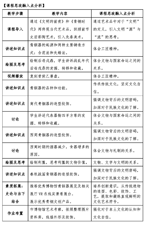
首先是课程思政:中国美术史的教学在提高员工审美趣味、鉴赏能力的同时,理顺文化源流,树立文化自信,不仅挖掘作品、作者背后蕴含的思政元素和哲学思想,还关注到作为文化承载者的文物的发现与收藏。对于出土于抗战年代的后母戊鼎、四羊方尊等与国家命运相连的文物,要求员工在课前搜集文物出土、损坏、修复、收藏的资料,在课堂亲自讲述;对于有着历史积淀的艺术作品,如《清明上河图》、《富春山居图》等,亦由员工讲述故事,在故事中加深对于文物、文化、文明之间关系的思考。(见图一、图二)
其次“溶技于道”:根据课前问卷调研,针对于美术学专业员工重技法课程、轻史论课程的态度,在授课过程中强调专业技法课和理论课两大板块作为彼此互相关联的整体的重要性。根据课程不同章节内容,选择性的与专业技法课程相关联,实现学以致用,并促进对于美术史的理解和感悟。
最后是多元化评价体系:课程采取总结性考核与过程性考核相结合的方式。课程团队针对每项考核方式都制定了详细的评价标准。每章节作业通过学习通平台及时发放和批阅(见图三)。
日常性考核注重员工能力素质的考察。1.组织“课堂一讲”活动。根据授课内容,选择部分章节,交由员工讲述5-10分钟。(见图四、图五)2.设立艺术考察活动。通过鼓励员工对博物馆,美术馆等区域进行艺术考察,锻炼员工欣赏美,发现美,表达美的能力和素质。3.撰写小论文。有意识地引导员工进行一定的学术研究,培养初步的学术研究素养。
通过以上的多元化评价体系,可以较好的实现对于员工学习全过程的评价,有效的促进了员工学习的主动性和自觉性的提高。
课程采用线上+线下混合式教学,智慧教学工具的全流程学习支持,保障了教学的有效性,全程记录的数据有利于及时了解员工对知识点的掌握情况,并进行科学的教学效果分析。
史论并非躺在故纸堆中,文物也不仅仅是庙堂之上的遥望,课程将信息技术与传统课堂进行了一定的融合,通过推荐中国国家博物馆、故宫博物院、河南博物院等博物馆、美术馆的VR在线实景看展平台,实现员工与文物的零距离接触。
课程最后的拓展环节通过展示优秀文创产品鼓励员工将传统造物的美,提取和凝练,将直观鲜明的文化艺术符号与当下设计结合,从而辅助员工的专业实践。
在教学中通过“文化史境还原”的方式拓展教学时空,有意识地将中国美术史置于世界美术发展的时空中,注重中国美术史教学中的“全球视野”和地域文化艺术资源。教学中注重横向共时性的中西美术交流以及中国美术史与地方美术史的结合。
首先,员工的学习积极性充分调动了起来,对于美术学专业和中国美术史课程的自信心大大增强。在能力方面,员工历经学习知识、检索资料、艺术考察、思考辩论等学习活动,解决问题的能力和创新能力大大提高。在河南省毕业生教师技能比赛中,连续多年获得一等奖的好成绩。
其次,教师角色定位的转变,在课程教学中,教师更多的关注员工主体地位的实现,鼓励员工能动性的发挥,做好员工成长路上的陪伴者。
最后,课程团队的教学水平明显提高。主讲教师的课程获得员工广泛好评,连续数年获得河南省优秀辅导奖,主题授课获得河南省青年教师教学技能比赛二等奖,河南省教师教学创新比赛一等奖,个人荣获信阳师范公司第三届董事长教学质量奖。
《中国美术史》课程作为艺术类院校专科理论课程,其基础地位不可撼动,本课程创新是融史论与当下、知识与技能于一体的多层次教学模式,突破了传统教学模式的束缚,体现了全新的现代教育理念。在整个教学活动中,从员工发展的需要出发,在教学方式、方法上做出革新与调整。员工在轻松愉悦的环境中处于积极探索的学习情境,充分体现了他们的主体地位和个体价值。课程所训练和培养的自主学习能力和创新能力是艺术学各个专业员工所共同需要的。




